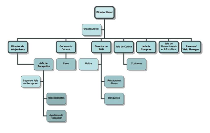
1.3.2. Sistema de organización de un hotel
En los hoteles pequeños el Director es un “hombre orquesta”, en los grandes hace función de gerencia general.
Es muy frecuente que en un hotel, sobre todo pequeño y mediano, un empleado realice múltiples funciones en puestos a veces bien diferentes.
Para saber cuál es la estructura organizativa más adecuada a aplicar hemos de determinar cuáles son las principales influencias en el funcionamiento, ya que cada parte tiene muchas cosas que le influyen según su propia autoridad y sus respectivos pesos de poder.
a) Estructura de los organigramas en hoteles:
En toda estructura organizativa de un hotel los cinco departamentos más relevantes son:
- Habitaciones: Gestiona:
- Servicio al cliente
- Lavandería
- Limpieza
- Reservas.
- Alimentos y bebidas: Gestiona:
- Servicio al cliente
- Lavandería
- Limpieza
- Reservas.
- Recursos Humanos: Gestiona:
- Reclutamiento
- Capacitación y los beneficios de los empleados
- Supervisa el registro de personal del hotel
- Término de la relación laboral
- Marketing: La responsabilidad de:
- Venta de espacio publicitario que podemos ver en los hoteles
- Gestionar las promociones que realiza el hotel.
- Contabilidad: Gestiona:
- todo el flujo económico del hotel.

b) Puestos más significativos de un hotel:
- Director General de Hotel:
- Dirige, lidera y apoya a los diferentes Directores, o Jefes de
- Lidera y gestiona la actividad económica del hotel
- Preserva los intereses financieros en colaboración con la Dirección Financiera.
- Vela por un buen funcionamiento del establecimiento
- Que la calidad de las instalaciones y el servicio lo avalen.
- Define los ejes estratégicos de la política comercial, marketing y comunicación en colaboración con la Dirección Comercial.
- Representa al hotel en las presentaciones relevantes
- Vela por los huéspedes y su fidelización.
- Se asegura del entretenimiento y el mantenimiento del edificio
- Se asegura del mantenimiento del patrimonio material del establecimiento.
- Reporta sus acciones y resultados a la Presidencia
- Director de Alojamiento: En dependencia del Director General:
- Se responsabilizará de garantizar el correcto funcionamiento del hotel
- Dirección del equipo humano que se reparte entre los siguientes departamentos:
– Recepción
– Guest Relations
– Call Centre
– Lavandería
– Pisos
– Limpieza.
- Recluta, forma y coordina el equipo de Alojamiento:
- Recepcionistas
- Conserjes
- Gobernantas
- Porteros
- Botones
3. Define las reglas de funcionamiento,
4. Define las normas de calidad de acuerdo a los estándares establecidos por la compañía
5. Vela por la satisfacción del cliente durante su estancia y asegura un servicio según los estándares definidos.
6. Fija y pone en marcha la política presupuestaria y comercial dada a Alojamiento en colaboración con la Dirección Comercial y el Yield:
- Presupuestos
- Previsiones
- Precios medios
- Tasas de ocupación.
7. Es responsable de un buen estado de las zonas nobles, las habitaciones
8. Que se cumplan las condiciones acordadas con el huésped y las referentes a la seguridad del cliente.
9. Participa él mismo de la recepción de los huéspedes importantes y al mismo tiempo que los otros Directores, se encarga de la fidelización del cliente.
- Director de Alimentos y Bebidas: Reportando a la Dirección General
- Supervisa y controla los diferentes outlets o puntos de venta del hotel
- Se ajusta a los presupuestos dados y los límites acordados.
- Gestiona toda la plantilla de Restaurantes, Room Service y Almacenes.
- Asegura un eficiente y adecuado servicio en todos los servicios de mesa del hotel.
- Garantiza que los márgenes de beneficio se mantienen en cada punto de venta.
- Certifica la limpieza y buen mantenimiento de los restaurantes y salas.
- Gestiona los puntos de venta (bar y restaurante).
- Se involucra en la gestión de las salas de conferencias y banquetes.
- Establece estándares de trabajo e implementa una filosofía de equipo.
- Se asegura de que la plantilla de bares sea correctamente formada, que su imagen sea correcta y elegante.
- Que presten sus servicios al cliente de una manera profesional.
- Se encarga del control de stocks y gestiona la cuenta de explotación.
- Coordina su actividad con:
– Jefe de Cocina
– Gobernanta/Director de Alojamiento
– Jefe de Recepción
– Jefe de Seguridad
– Director de RRHH.
– Jefe de Mantenimiento
– Jefe de Finanzas.
- Director de Gestión de Ingresos: Reportando al Jefe de Ventas,
- Tiene como misión principal la optimización de los resultados, tasas de ocupación y de precio medio del establecimiento.
- Actualización de tarifas de precios de venta acordes con la estrategia del hotel.
- Responsable de relaciones con canales de distribución:
– Contratación
– Reservas
– Seguimiento de productividad
– Cierre/apertura de ventas.
4. Definición y cumplimiento de los objetivos anuales a través de presupuestos
5. Define la política tarifaria del hotel, identificando las nuevas oportunidades.
6. Participa en la creación de nuevas ofertas y paquetes comerciales y asegura una respuesta en el mercado ante las mismas.
7. Establece previsiones en función de las circunstancias externas e internas.
8. Asegura un apoyo analítico y comunica las tendencias internamente.
9. Se ocupará de reclutar, formar, coordinar, liderar y controlar al equipo que gerencia.
10. Participa en el proceso presupuestario en colaboración con la Dirección General, La Dıreccıón de Restauración y la Dirección Comercial.
- Jefe de Recepción: Reportando a la Dirección General del Hotel y/o a la Dirección Corporativa.
- Se encarga de la gestión y organización del servicio de Recepción.
- En algunos casos la gestión y supervisión de los departamentos de Reservas y Conserjería.
- Supervisar y controlar el área de Recepción.
- Maximiza el beneficio y los márgenes, alineados a los presupuestos.
- Dirección, formación, seguimiento y control de recepcionistas, conserjes y reservas.
- Se preocupará de que se realicen correctamente los procesos de check in y check out.
- Se preocupará de que se realicen correctamente la asignación de las habitaciones.
- Planificación de las reservas.
- Da la bienvenida a los huéspedes importantes y asegura el bienestar durante su estancia.
- A cargo de un continuo seguimiento del huésped y la relación con el mismo durante su estancia.
- Jefe de Compras:
- Reportando al Director General del Establecimiento:
- Responsable de la adquisición de materiales y productos necesarios.
- Trabaja coordinadamente con los Jefes de Línea, Jefes de Departamento y Director de Operaciones.
- Selección de proveedores
- Emite los pedidos de compra en el plazo adecuado.
- Participa en las pruebas y control de muestras para asegurar que reúne las condiciones especificadas.
- Controla los plazos de entrega,
- Controla el estado de los artículos,
- Controla la recepción y condiciones de las facturas y entrega de las mismas a contabilidad. Negocia de manera óptima los precios, plazos de pago, calidad y continuidad de los mismos.
- Revisa que se hayan realizado los mejores acuerdos con los proveedores.
- Vigila, o informa a quien corresponda, de la situación de los stocks.
- Apoya desarrollando acciones sobre las desviaciones por exceso o defecto.
- Revisión de la evolución de los precios del mercado de todos los productos.